주택 세금 계산기
주택 관련 세금은 국세청에 납부하는 종합부동산세, 소득세(양도, 임대), 상속세 및 증여세와 행정안전부에 납부하는 취득세, 재산세로 등으로 나뉘는데 주택세금 산정의 기준을 살펴보고 입찰가격을 산정해 주는 애플리케이션을 만들어보겠습니다.
목차

입찰가격 계산기
공통사항
주택 수 산정제외
1. 1억 원 이하 주택 (오피스텔 포함) -> 중과세 제외 대상
2. 주택건설 사업자가 주택건설을 위해 멸실목적으로 취득하는 주택
3. 그 밖에 주택: 농어촌주택, 사업용 노인복지주택, 국가등록문화재 주택, 가정어린이집, 공사대금으로 취득한 미분양주택 -> 중과세 제외 대상
4. 상속받은 경우 상속 개시일로 5년간 주택 수에서 제외 -> 중과세 제외 대상
5. 1 주택을 소유한 1세대가 이사 등의 이유로 다른 1 주택을 추가로 취득하고 3년 이내 종전 주택을 처분하는 경우(단, 기존주택과 신규주택이 모두 조정지역 안에 있는 경우 1년 이내). 이때 종전주택이 재개발, 재건축 사업구역 내에 있는 경우 해당 사업구역 외에 취득한 신규주택으로 이주한 날에 종전주택을 처분한 것으로 봄
1세대 기준
주택 수 산정은 1세대를 기준으로 하고 1세대란 주민등록법상 세대별 주민등록표에 함께 기재되어 있는 가족으로 구성된 세대를 말함. 배우자, 미혼인 30세 미만의 자녀는 주민등록표에 등록되지 않아도 1세대에 속하는 것으로 보지만, 아래의 경우 제외
1. 중위소득 40% 이상, 1년 이상의 지속적인 소득이 있는 30세 미만 자녀
2. 30세 이상의 자녀, 혼인한 자녀 또는 소득요건을 충족하는 자녀가 65세 이상의 부모를 봉양하기 위해 합가 하는 경우
3. 90일 이상 해외체류신고
4. 별도의 세대를 구상할 수 있는 자가 주택 취득 후 60일 이내에 세대를 분리하는 경우
각종 세금들
부동산 경매 시 주택과 관련된 세금을 살펴보겠습니다. 관련된 세금으로 구입할 때 발생하는 취득세, 재산을 가지고 있음으로 발생하는 보유세(재산재)와 종합부동산세, 마지막으로 처분 시 발생하는 양도세가 있습니다.
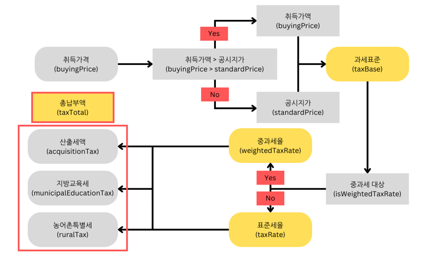
취득세 (구입)
주택 취득세는 경로를 불문하고 건축법에 따른 주택을 취득한 때 (등기에 기록 없이 사실상 취득 포함) 납부하여야 합니다.

취득세 계산과정 (과세표준 * 세율)

※ 매매취득이 아닌 경우 아래처럼 세율적용
| 원시취득 (신축 등) | 상속 | 수증 |
| 2.8% | 2.8% (단, 무주택자의 경우 0.8%) | 3.5% |
▶ 매매로 인한 취득세 계산에 필요한 항목들
- 과세표준: 신고가액 또는 공시가격으로 과세의 기준이 되는 금액
- 표준세율: 과세표준에 따른 비례세율
- 중과세율: 다주택자 다주택 산정 시 시가표준액 1억 원 이하인 주택과 농어촌주택 등은 중과세에서 제외되어 1% ~ 3%의 표준세율 적용. 법인인 경우 12% 세율. 조정지역 내 시가표준액이 3억 원 이상인 주택 무상취득(상속취득 제외) 시 12% 세율. 시가표준액 9억 원을 초과하는 고급주택 취득 시 표준세율에 8% 세율 가중
- 조정지역 여부: 조정지역이란 투기가열이 예상되는 지역으로 중과세 산정 시 조정지역에 위치한 주택의 경우 비조정지역의 경우보다 한 단계 높은 세율을 적용
- 고급주택 여부: 고급주택 취득 시 11%의 중과세
- 별장 여부: 별장 취득 시 과세표준에 따라 산출된 표준세액에 8% 가산. 단, 수도권 및 일정지역을 제외한 읍면에 소재한 농어촌주택으로 대지면적 660제곱미터, 연면적 150제곱미터 이내이면서 시가표준액이 6500만 원 이내인 경우 제외
- 지방교육세: 취득세와 별도로 부과되는 세금으로 과세표준에 세율을 곱하여 산정
- 농어촌특별세: 취득세와 별도로 전용면적이 85제곱미터를 초과하는 경우 부과되는 세금으로 과세표준에 세율을 곱하여 산정
신고절차
취득세 신고는 계약체결일 30일 이내 공인중개사, 양도인 또는 양수인이 주택 소재지 지자체에 부동산 거래신고를 하고 잔금 청산일로 60일 이내 당해 지자체에 취득세 신고 및 납부를 하고 등기소에 등기를 신청합니다.
참고
※ 부동산 거래 신고
계약일 30일 이내에 (부동산거래 신고법 3) 거래당사자 또는 해당거래를 중개한 공인중개사가 서면 또는 온라인 (https://rtms.molit.go.kr). 신고를 지연 시 500만 원 이하의 과태료, 거래가격을 거짓신고한 경우 거짓신고 금액에 따라 과태료 부과.
※ 자금조달계획서
부동산의 시가가 6억 원 이상이거나 투기과열지구, 조정대상지역인 경우 신고서를 제출할 때 자금조달계획서도 제출하여야 하며 이 중 투기과열지구인경우 추가로 자금조달계획서에 기재한 자금의 증빙서류도 제출
※ 자금출처조사
※ 고급주택

재산세 (보유)
재산세는 토지, 건축물, 주택 등에 부과되는 지방세로 주택에 부과하는 재산세를 주택재산세라 한다. 주택은 그 부속토지를 포함, 등기가 되지 않은 무허가 건물에도 과세됨. 오피스텔은 건축물과 과세되는 것이 원칙이나 주거용으로 사용하는 경우 납세자의 신청에 의해 주택으로 과세
과세기준일 (매년 6월 1일) 현재 과세대상 주택의 사실상 소유자에게 세대별로 부과되며, 과세대상금액은 시가표준액 (공시가격) 공정시장가액비율 (60%)를 곱한 금액, 납부는 7월 (7. 16 ~ 7. 31.)과 9월 (9. 16. ~ 9. 30.) 두 차례에 걸쳐 절반씩 납부 (단, 세액이 20만 원 이하인 경우 한 번에 징수가능하고 250만 원이 초과하는 경우 세액의 일부에 대해 기한경과 후 2개월 이내의 기간에 분할 납부가능).
공시지가 급변에 따른 세부담 감소를 위해 직전연도에 부과된 세액을 기준으로 부담 상한을 설정하고 당해연도에 계산된 세액과 비교하여 적은 세액으로 과세
▶ 재산세 계산에 필요한 항목들
- 과세표준: 시가표준액에 공정시장가액비율 (60%)를 곱한 금액으로 과세기준금액
- 표준세율: 과세표준에 따른 누진세율
- 특례세율: 공시지가가 9억 이하의 1 주택 보유자인 경우 표준세율보다 낮은 세율적용
- 별장여부: 과세대상이 되는 주택이 별장인 경우 4% 고정 세율적용
- 세부담 상한: 다주택자 또는 법인여부 부과되는 추가 세금
- 특례세율: 공시지가 9억 이하의 1 주택 보유자인 경우 표준세율보다 낮은 세율적용

※ 주택산정에서 제외되는 주택

※ 지역자원시설세

종합부동산세
종합부동산세는 각 시도별 부과되는 재산세와 별도로 보유한 주택의 공시지가 합계가 특정 가액을 초과할 때 부과되는 국세. 과세표준을 산정할 때 재산세의 범위를 제외하고 (6억 또는 11억) 남은 부분에 대해 과세하므로 이중과세는 아님
부과대상: 단독주택, 공동주택 (단, 별장제외)
과세대상: 과세기준일(6월 1일) 현재 재산세 납세의무자로 국내에 소유한 주택의 공시가격 합계가 6억 원 초과 시 부과
신고, 납부: 12월 1일 ~ 12월 15일

종합부동산세 간이세액계산기
국세청 홈택스 - 신고/납부 > 세금신고 > 종합부동산세 > 세금신고 (hometax.go.kr)
국세청 홈택스
www.hometax.go.kr
공시가격
매년 1월에 공시되고 4월에 확정, 확인은 www.realtyprice.kr 또는 지자체 홈페이지에서 가능
임대 관련 세금
주택임대소득을 사업 소득으로 보고 다른 소득과 합산하는 종합소득. 주택임대소득이 있는 경우 사업자 등록의무와 사업장 현황신고의무가 있음
과세대상자는 2 주택 또는 고가 1 주택 소유자. 미등록 시 가산세 부과
부과대상은 월세수입과 보증금
1 주택자의 임대소득은 기준시가가 9억을 초과하거나 국외주택인 경우만 월세수입에 부과
2 주택자는 월세수입만 과세
3 주택 이상 보유자는 월세수입과 보증금 모두 과세
관리비를 따로 받는 경우, 청소비, 난방비 등은 총수입금액에 산입
임대사업에 필요한 경비,
예시: 수선비, 관리비, 유지비, 보험료, 제세공과금, 부채이자, 감가상각비
세액감면
세무서 및 지자체 모두에 임대사업자 등록한 자가 아래요건 충족 시 30%(75%)의 세액감면
국민주택이하 규모 (85제곱미터 이하 / 수도권 이외 읍면지역은 100제곱미터 이하)
임대개시일 기준 시가 6억 이하
임대보증금, 임대료 증가율이 5% 이하
임대주택 1호 이상 4 이상 (장기일반임대주택은 10년 이상 - 2020년 8월 18일 이전 등록신청한 것은 8년 이상) 임대할 것
단, 감면받은 세액의 20%를 농어촌특별세로 납부해야 함
감면받은 후 임대기간을 채우지 못하면 감면받은 세액의 60%와 이자 상당 가산액 추징
양도세
주택을 유상으로 이전할 때 발생하는 양도차익(양도가액 - 취득가액 - 필요경비)에 부과
납세의무자: 국내, 국외 거주자 또는 국내 비거주자


취득가액: 취득세, 등록세, 면허세, 기타 부대비용 (직접 건축한 경우 원재료비, 노무비, 운임, 하역비, 보험료, 수수료, 공과금, 취득세, 등록면허세, 설치비, 기타 부대비용)과 그 이자상당액 (지급기일 지연에 대한 이자상당액은 제외), 소송비용, 화해비용


양도일이 속하는 달의 말일로 2개월 이내 납세지 관할 세무서장에게 예정신고 (부담부 증여의 경우 3개월 이내), 미신고 시 세액의 30% 적게 신고 시 20% 가산세 부과
다만, 1세대 1 주택의 경우 보유기간이 2년 이상이고 고가주택에 해당하지 않는 경우 비과세. 취득 당시 조정지역에 해당하는 주택의 경우 보유기간 중 2년 이상 거주한 경우만 비과세 (단, 민간임대주택 사업자로 등록한 경우 거주요건 불필요)



증여세

채무부담액: 주택에 담보된 채무
증여재산가산액: 주택 증여일 전 10년 이내 동일인으로부터 받은 증여재산가액을 합친 금액이 1천만 원 이상인 경우 그 가액을 해당 주택 증여세 과세가액에 가산
증여재산공제: 증여받는 자와 증여자가 밀접한 관계인 경우 관계에 따라 일정금액 공제. 금액산정은 수증자(받는 자) 기준

상속세

관계법령
지방세법 및 그 시행령
지방세특례제한법
종합부동산세법 및 그 시행령
소득세법 및 그 시행령
조세특례제한법 및 그 시행령
상속세 및 증여세법과 그 시행령
부동산 거래신고 등에 관한 법률 및 그 시행령
참고
2022 주택과 세금
www.nts.go.kr